Контейнерна акумуляторна система накопичення енергії ємністю 2570 кВт-год

Контейнерна акумуляторна система накопичення енергії ємністю 2570 кВт-год

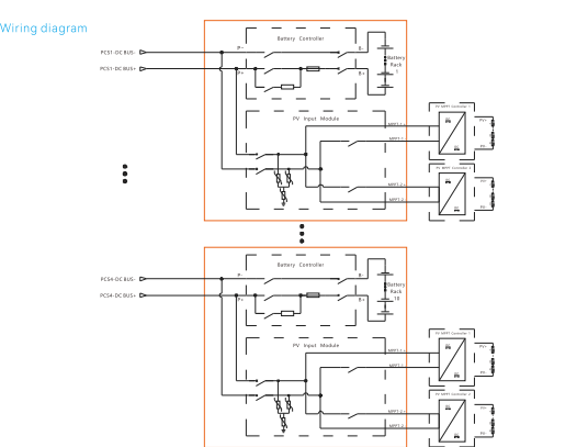
Контейнерна система накопичення енергії батареї – це інтегроване рішення, яке включає модулі батареї, систему управління енергією (EMS), систему керування батареєю (BMS), систему теплового керування, систему протипожежного захисту та блоки розподілу високої та низької напруги в стандартному транспортному контейнері. Система пропонує такі переваги, як стандартизація, модульна конструкція, легке транспортування та швидке встановлення. Він широко використовується для інтеграції мережі відновлюваних джерел енергії, зменшення піків і заповнення долин, мікромереж, аварійного електропостачання та оптимізації електроенергії для промислових і комерційних парків.
Модель:2570kWh

Надіслати запит

Опис продукту

Особливості продукту

1. Інтелектуальне кондиціонування повітря охолодження охолодження, вишукана постійна

управління температурним контролем, невелика різниця температур

електричний сердечник, довгий термін служби;

2. Доступ до фотоелектричного з’єднання постійного струму, що відповідає набору MPPT

контролер, високий ККД перетворення електричної енергії.

3. Рівень упаковки + пожежогасіння всієї коробки, перфторгексанон швидкий вогонь

вогнегасність, висока безпека і надійність;

4, Модульна конструкція перед установкою, менше 28 т, може бути безпосередньо

Універсальне транспортування цілої коробки, не потрібно розділяти упаковку

транспортування, монтаж акумулятора на місці не проводиться.


1. Інтелектуальне кондиціонування повітря охолодження охолодження, вишукана постійна

управління температурним контролем, невелика різниця температур

електричний сердечник, довгий термін служби;

2. Доступ до фотоелектричного з’єднання постійного струму, що відповідає набору MPPT

контролер, високий ККД перетворення електричної енергії.

3. Рівень упаковки + пожежогасіння всієї коробки, перфторгексанон швидкий вогонь

вогнегасність, висока безпека і надійність;

4, Модульна конструкція перед установкою, менше 28 т, може бути безпосередньо

Універсальне транспортування цілої коробки, не потрібно розділяти упаковку

транспортування, монтаж акумулятора на місці не проводиться.





Специфікація



Модель E2570-400-A

Сторона постійного струму від акумулятора
параметри
Тип клітини LFP 314Ah
Ємність і комплектація 16,077 кВт/год/1P16S
Місткість і кількість 2570 кВт/год/10x16
Коефіцієнт заряд/розряд ≤0,5C
Глибина розряду 95% DOD
Кількість циклів 8000cls (0,5P, 25±2℃,@70%SOH)
Кількість датчиків температури 1280

Сторона інвертора постійного струму
параметри
Номінальний струм 157Ax10
Номінальна потужність 1285 кВт

Параметри PV DC Side
Кількість вхідних ланцюгів 20-позиційний (опціонально 2 PV MPPT контролери)
Номінальний струм 168Ax20way
Номінальна потужність 120kWx20way

Параметри системи
Діапазон напруги 716,8 В ~ 921,6 В
Номінальна напруга 819,2 В
Робоча температура -30 ~ 55 ℃ (зниження показників вище 40 ° C)
Відносна вологість 0~95% RH, без конденсації
Розміри (Ш*Г*В) 6058×2438×2896 мм
Ваги <26T
IPgrade IP54 (повна машина)
Шум <70 дБ
Концепція охолодження Примусове повітряне охолодження



Гарячі теги: 2570 кВт/год Контейнерний акумулятор Система накопичення енергії
Надіслати запит
Будь ласка, надішліть свій запит у формі нижче. Ми відповімо вам протягом 24 годин.
X
Ми використовуємо файли cookie, щоб запропонувати вам кращий досвід перегляду, аналізувати трафік сайту та персоналізувати вміст. Використовуючи цей сайт, ви погоджуєтеся на використання файлів cookie. Політика конфіденційності